
Nasıl Birkaç Basit Adımla Hasta İkna Gücünü Katlayıp Rakipsiz Bir Satış Ustasına Dönüşeceğini Keşfet!
GÜVEN ODAKLI SATIŞ USTALIĞI:
TELEFONDA SATIŞIN 4 ALTIN KURALI SİSTEMİ NEDİR?
Telefonda Satışın 4 Altın Kuralı, hasta temsilcilerinizin dilini değiştirerek kliniğinizin kaderini değiştiren bir sistem.
Bugün binlerce klinik, hasta aradığında temsilcisine güveniyor.
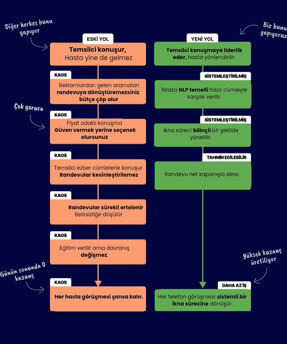
Ama aynı klinikler, ay sonunda neden randevu dönüşlerinin %40 altında kaldığını anlayamıyor.
Sorun ne yazılımda ne lokasyonda…
Sorun: Cümlede.
“Efendim fiyatımız şu”
“Dilerseniz siz bizi arayın”
“Evet… yani... uygundur...”
Geçmiş olsun. Hasta gitti.
Bu sistemle, temsilciniz konuşmaya başladığı anda ikna süreci başlar.
Ve hasta, kendini randevu alırken bulur.
Çünkü bu kelimeler bilinçaltını hedef alır.
Sağlık turizmiyle ya da yerel hastalarla çalışan klinikler olarak artık biliyorsunuz ki, randevuları kapatmak sadece bilgi vermekle yapılmıyor.
Artık hastalar daha seçici. Ve temsilcinizin telefonda kurduğu ilk cümle, onların randevu alıp almayacağını belirliyor.
Telefonda Satışın 4 Altın Kuralı, hasta temsilcilerinizi ikna gücü yüksek profesyonellere dönüştüren, klinik özelinde hazırlanmış, NLP temelli bir eğitim sistemidir.
.png)
 (2332 x 2244 piksel) (3).png)

İkna gücünüzü sistematik hale getirmek için 10 yıl boyunca öğrendiğim her şeyi bu eğitime koydum.

Her kliniğin başarısı, tek bir yeteneğe bağlıdır: hastaları ikna edebilme gücüne.
Ve bu ikna, artık fiyatla ya da bilgiyle değil:
👉 Temsilcinin telefonda kurduğu ilk 30 saniyelik bağla başlıyor.
Bugün, kliniğinize gelen her hastanın arkasında yüksek bir reklam maliyeti, zaman yatırımı ve emek var.
Ancak bu yatırımlar, telefonda randevuya dönüşmüyorsa…
Harcıyorsun, ama kazanmıyorsun demektir.
İşte bu yüzden Telefonda Satışın 4 Altın Kuralı Sistemi’ni geliştirdim.
Bu sistem:
Hastayı “düşünen” değil, karar veren kişiye dönüştürür,
Temsilcini bir cevap makinesi değil, güven veren bir satış lideri yapar,
Randevu dönüşüm oranını %30’dan %70’e çıkartır.
Ve belki de en önemlisi…
Her konuşmayı şansa değil, sisteme bağlarsın.
Bugün artık hastalar sadece tedavisini yaptırmak istemiyor, kendini doğru yerde hissetmek istiyor.
Ve bu hissi, kliniğin değil, telefonda konuşan temsilcin yaratıyor.
Sen satış yapmazsan, başkası yapar.
Ama sen sistem kurarsan, işin büyür.
Telefonda Satışın 4 Altın Kuralı, sadece bir eğitim değil;
Bu, gelir yaratan bir iletişim sistemidir.
Bugün başla, kliniğini dönüştür.
.png)
.png)
.png)
Telefonun ilk saniyelerinde hastada oluşan ilk izlenim, randevunun kaderini belirler. Bu mini modül, ilk cümleden itibaren temsilcinin nasıl güven verici bir duruş sergileyeceğini öğretir.
.png)
.png)
.png)
.png)
 (2332 x 2244 piksel) (3).png)

.png)
 (2332 x 2244 piksel).png)

.png)
.png)
.png)
.png)
.png)
.png)

Temsilciler yanlış iletişimle hastaları kaybediyor ama kimse gerçekten işe yarayan bir sistem sunamıyor.
Ve piyasadaki çoğu eğitim; klinik ortamına uymayan, ezber bilgilerle dolu ve birkaç güne sıkıştırılmış, yoğun, yüzyüze, daha sonra dönüp bakmak istediğinde ulaşamayacağın eğitimler.
O yüzden seni çok iyi anlıyorum, bu eğitimi aldığında:
“Gerçekten işe yarayacak mı?”
“Ya temsilciler yine aynı hataları yaparsa?”
“Ya bu da diğerleri gibi boşa çıkarsa?”
Tam da bu yüzden, sana hiçbir riske girmeyeceğin bir garanti sunuyorum:
Sistemi al,
Tüm eğitimi izle,
Scriptleri temsilcilerine ver ve uygulat,
Sonuçlara bak.
Ve eğer herhangi bir sebepten – evet, HERHANGİ bir sebepten memnun kalmazsan:
📩 Bize destek@melikekubra.com
adresine e-posta gönder,
💸 Hiçbir soru sormadan, paranı iade edelim.
Aynen öyle.
Eğitimi ve tüm bonus içerikleri elinde tutabilirsin.
Çünkü sistemimize %100 güveniyoruz.
Ve senin de aynı güvenle yatırım yapmanı istiyoruz.
Bu sadece bir eğitim değil. Bu bir sistem.
Ve bu sistemin işe yarayıp yaramayacağını görmek için hiçbir risk alman gerekmiyor.
15 gün boyunca riske girmeden dene
Memnun kalmazsan tek bir e-posta ile iade al
Tüm materyaller sende kalsın
Para iade garantisi böyle olur.
Karar senin, risk bizim.
Hayır.
İster yerel hasta çalışıyor olun, ister yurt dışı hasta hedefleyin, bu sistem her hasta tipi için işe yarar. Çünkü odak noktası: telefon iletişiminde insan psikolojisini çözmek.
Çünkü bu bir eğitim değil, doğrudan sahada çalışan bir satış sistemidir.
Genel değil, kliniklere özel: Her cümle hasta iletişimine göre yazıldı. Uyarlamak zorunda kalmazsın.
Ezber değil, etki yaratır: NLP temelli yapı ile temsilcinin düşünme ve ikna kası gelişir.
Tek seferlik değil, sürdürülebilir: Scriptler, takip mesajları ve ikna kartlarıyla sistem her gün çalışır.
Klinik lisanslıdır: Yeni temsilci geldiğinde tekrar eğitim aramazsın. Sisteme girer, öğrenir, uygular.
Somut sonuç verir: Randevu oranını %30–%70 artıran, doğrudan dönüşüm odaklıdır.
Diğerleri öğretir.
Bu sistem sonuç aldırır.
.png)
İletişim: 05309592894
Adres: Körhat mah. 8. Ana jet Havaüssü Site15/A
no:3
DİYARBAKIR/Bağlar

.png)